GPU Acceleration in COMSOL Multiphysics®
The latest versions of COMSOL Multiphysics® introduce new capabilities for accelerating simulations using NVIDIA® graphics processing units (GPUs). These enhancements broaden the range of models that can benefit from GPU hardware; they include direct sparse solvers that apply to any single-physics or multiphysics application as well as support for time-explicit pressure acoustics simulations and deep-neural-network (DNN) surrogate model training. In version 6.4, GPU support for direct solvers is fully integrated into the standard solver framework, enabling users to take advantage of GPU acceleration for existing models without needing to make changes to the underlying physics settings.
GPU Acceleration for Direct Sparse Solvers
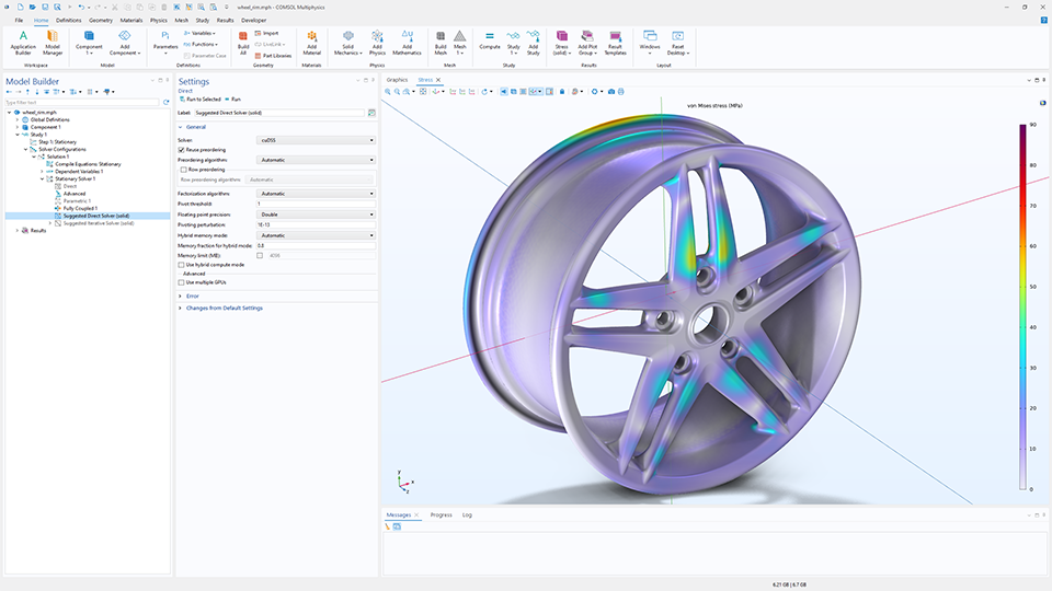
One of the most time-consuming stages in many finite element simulations is the repeated solution of large sparse linear systems. Such systems arise from implicit time stepping, nonlinear iterations, eigenfrequency analysis, and parameter sweeps. To address these types of studies, COMSOL Multiphysics® version 6.4 now includes the NVIDIA CUDA® direct sparse solver (cuDSS). This solver performs matrix factorizations with one or more GPUs on a single computer, taking advantage of the high memory bandwidth and massive parallelism provided by recent GPU hardware.

Performance improvements vary between applications, but significant reductions in wall-clock time have been observed for models with several million degrees of freedom (DOFs). For example, for a thermoviscous acoustics benchmark simulation involving a multiphysics analysis of the acoustic transmission through a perforated plate, solving on multiple NVIDIA® H100 GPUs resulted in notably shorter runtimes compared to a dual-processor CPU system. Standard structural mechanics models also show clear improvements when offloading the direct solver phase to workstation-class GPUs such as the RTX 5000 Ada.
The cuDSS implementation supports both double-precision and single-precision arithmetic. Because single precision reduces memory usage by half, it can increase performance on any card where the application is memory bound, including lower-cost GPUs. Whether a particular model is well suited to single precision depends on its numerical conditioning, which is influenced by mesh quality, material parameters, and the underlying physics. Users can test the precision modes directly within the solver settings and select the mode that provides both stable results and the desired performance.

GPU-Accelerated Time-Explicit Pressure Acoustics
NVIDIA® GPU support is also available for time-explicit pressure acoustics simulation. When running this type of simulation, the need to solve large linear systems at each time step can be avoided by using explicit time-stepping methods that instead rely on repeated vector operations and local element updates. These operations are highly parallelizable and map efficiently onto GPU hardware.
This capability is particularly relevant for wideband acoustics simulations and large 3D domains, where fine spatial resolution leads to a large number of time steps. For example, room acoustics models, such as office spaces or concert halls, may require tens of thousands of time steps to resolve wave propagation accurately. Offloading these operations to GPUs can shorten overall simulation time substantially.
The GPU-accelerated formulation for explicit acoustics supports single-GPU systems (introduced in version 6.3) as well as multi-GPU systems (introduced in version 6.4), both on a single computer and on cluster nodes. This makes it possible to simulate domains with hundreds of millions of DOFs. For example, in a wave-based model of a chamber music hall, a simulation involving approximately 300 million DOFs was completed in a few hours on a single data-center grade NVIDIA® H100 GPU, compared with several hours on multiple CPU nodes. Similar reductions in runtime can be observed in automotive acoustics examples and other large-scale transient analyses.
Note: The Pressure Acoustics, Time Explicit interface is supported for all license types when using a single GPU but requires a floating network license when using multiple GPUs.
Propagation of an initial pulse (centered at 500 Hz) in a model of a chamber music hall with 300 million DOFs, solved on a data-center grade NVIDIA® H100 GPU.
GPU Support for Surrogate Model Training
As of version 6.3, COMSOL Multiphysics® also provides tools for generating DNN surrogate models that approximate high-fidelity numerical simulations. Training these networks requires repeated evaluation of large datasets and many optimization cycles, which are well suited to GPU acceleration. By performing the training process on an NVIDIA® GPU, users can reduce the time required to explore network architectures or adjust hyperparameters.
Larger networks, which may be required for capturing complex multiphysics behavior or spatial model reconstruction, also benefit from the increased memory bandwidth and parallel computation capability of GPUs. GPU support for DNN training is enabled directly in the Surrogate Model interface and functions without add-on products.

Further Reading
To learn more about GPU acceleration in COMSOL Multiphysics®, see:
- COMSOL Multiphysics® 6.4 Release Highlights: Study and Solver Updates
- COMSOL Multiphysics® 6.4 Release Highlights: Acoustics Module Updates
- System Requirements: COMSOL Multiphysics® Version 6.4
- GPU Selection Guidelines for COMSOL Computing
- Setting Up GPU-Accelerated Computing Within COMSOL Multiphysics®
NVIDIA, CUDA, and RTX are trademarks and/or registered trademarks of NVIDIA Corporation in the U.S. and/or other countries. Intel and Xeon are trademarks of Intel Corporation in the U.S. and/or other countries.
